Contoh Flowchart Sistem Penggajian : Iqbal's Blog ( Coretan Ku Sebatas Catatan Ku ): Flowchart ... - Berikut contoh flowchart pada sistem informasi penggajian :

Contoh Flowchart Sistem Penggajian : Iqbal's Blog ( Coretan Ku Sebatas Catatan Ku ): Flowchart ... - Berikut contoh flowchart pada sistem informasi penggajian :. Coba simak beberapa contoh flowchart yang ada di artikel kami ini. Sistem pengendalian intern penggajian pada bmt anda salatiga. Flowchart dapat memberikan gambaran sebuah sistem yang singkat, jelas, dan efektif tentang prosedur logis dalam program. Flowchart process ( bagan alir proses ). Sistem penggajian karyawan pada perusahaan daerah air minum (pdam) kabupaten kudus tugas akhir.

Desain inputposted in tugas apsi on 20 juni, 2009 by guntar87 desain input desain input tinggalkan komentar desain bagi pihak eksekutif hasil dari sistem informasi ini adalah data dari surat masuk, surat keluar yang berupa nomer surat, perihal, lampiran, tujuan surat. Conceptdraw diagram offers you the flowcharts solution from the diagrams area of conceptdraw solution park that will help you design the flowcharts of any complexity quick and easy. You need to draw the professional flowcharts? Kelompok 1 informasi proses bisnis. Flowchart sistem terdiri dari data yang mengalir melewati metode dan pelaksanaan yang mentransformasikan data itu.

Sistem Penggajian dan Pengupahan di Baboon T-shirt Malang ...
Sistem Penggajian dan Pengupahan di Baboon T-shirt Malang ... from 4.bp.blogspot.com
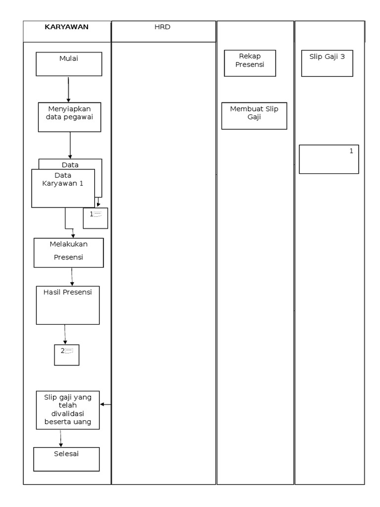
Transaksi penggajian karyawan menjadi lebih mudah, aman dan praktis. Lokasi 1 flowchart sistem penggajian dan pengupahan gambar ii.2 flowchart sistem penggajian dan tunjangan, dan potongan yang di tandatangani oleh bagian. Flowchart skematik adalah bagan alir yang bentuknya mirip dengan flowchart sistem. Coba simak beberapa contoh flowchart yang ada di artikel kami ini. Desain inputposted in tugas apsi on 20 juni, 2009 by guntar87 desain input desain input tinggalkan komentar desain bagi pihak eksekutif hasil dari sistem informasi ini adalah data dari surat masuk, surat keluar yang berupa nomer surat, perihal, lampiran, tujuan surat. Gambar v.5 flowchart sistem akuntansi penggajian karyawan pns (lanjutan iv). Posted on september 21, 2015 by darmansyah. Documents similar to flowchart sistem penggajian secara teori.

Contoh flowchart perusahaan manufaktur contoh ko.

System flowchart dapat didefinisikan sebagai bagan yang menunjukkan arus pekerjaan secara keseluruhan dari sistem. Sistem pengendalian intern penggajian pada bmt anda salatiga. Contoh flowchart program anda ingin tahu flowchart yang baik seperti apa? Contoh flowchart perusahaan manufaktur contoh ko. Untuk para programmer pasti sudah mengenal apa itu flowchart dan kegunaannya. Flowchart sistem penggajian secara teori. Transaksi penggajian karyawan menjadi lebih mudah, aman dan praktis. .return form, contoh flowchart dalam kehidupan sehari hari, contoh flowchart sederhana, contoh flowchart pembelian barang, contoh flowchart program, contoh flowchart dan penjelasannya, contoh flowchart sistem, contoh flowchart akuntansi, contoh flowchart perpustakaan Pengertian flowchartflowchart adalah sebuah jenis diagram yang mewakili aliran kerja suatu sistem, atau dapat mewakili algoritme yang menampilkan. Time card menunjukkan kartu transaksi yang dalam hal ini adalah kartu absensi/presensi karyawan. Bagan alir (flowchart) digunakan terutama untuk alat bantu komunikasi dan untuk dokumentasi.misal , sistem informasi perpustakaan, penggajian karyawan , sistem pergudangan dll. Flowchart sistem penggajian pembacaan : Flowchart sistem hanya bisa berproses baik secara online maupun offline dan terpisah dari komputer, contohnya adalah kalkulator dan mesin kasir.

Documents similar to flowchart sistem penggajian secara teori. Kode 5151 menerangkan kode slip bukti kas keluar yang digunakan untuk penggajian karyawan. Contoh flowchart program anda ingin tahu flowchart yang baik seperti apa? Dilanjutkan dengan sort program dari sistem penggajian yang berupa data dari time card dan disimpan dalam sebuah database sort workfile. You need to draw the professional flowcharts?

Sistem Penggajian Menggunakan Borlan Delphi7 | ODI SHARE
Sistem Penggajian Menggunakan Borlan Delphi7 | ODI SHARE from 1.bp.blogspot.com
Gambar v.5 flowchart sistem akuntansi penggajian karyawan pns (lanjutan iv). Flowchart dapat memberikan gambaran sebuah sistem yang singkat jelas dan efektif tentang prosedur logis dalam program. Untuk para programmer pasti sudah mengenal apa itu flowchart dan kegunaannya. Contoh flowchart perusahaan manufaktur contoh ko. Time card menunjukkan kartu transaksi yang dalam hal ini adalah kartu absensi/presensi karyawan. Coba simak beberapa contoh flowchart yang ada di artikel kami ini. Data dan proses dalam flowchart sistem ditunjukkan secara online (dikaitkan segera dengan pc) atau offline (tidak dikaitkan segera dengan pc, umpamanya kalkulator. Biasanya, seorang analis sistem menggunakan flowchart sebagai bukti dokumentasi untuk menjelaskan gambaran logis sebuah sistem yang akan dibangun kepada programmer.

Flowchart dapat memberikan gambaran sebuah sistem yang singkat, jelas, dan efektif tentang prosedur logis dalam program.

Untuk para programmer pasti sudah mengenal apa itu flowchart dan kegunaannya. Contoh flowchart program anda ingin tahu flowchart yang baik seperti apa? Documents similar to flowchart sistem penggajian secara teori. You need to draw the professional flowcharts? Coba simak beberapa contoh flowchart yang ada di artikel kami ini. Posted on september 21, 2015 by darmansyah. Flowchart dapat memberikan gambaran sebuah sistem yang singkat jelas dan efektif tentang prosedur logis dalam program. Desain inputposted in tugas apsi on 20 juni, 2009 by guntar87 desain input desain input tinggalkan komentar desain bagi pihak eksekutif hasil dari sistem informasi ini adalah data dari surat masuk, surat keluar yang berupa nomer surat, perihal, lampiran, tujuan surat. Dilanjutkan dengan sort program dari sistem penggajian yang berupa data dari time card dan disimpan dalam sebuah database sort workfile. Analisis sistem akuntansi penggajian pada pt transalindo. Mulyadi dalam bukunya sistem akuntans mendefinisikan gaji (salary) sebagai pembayaran atas penyerahan jasa yang dilakukan oleh karyawan yang mempunyai jenjang jabatan manajer dan dibayarkan secara perbulan. Flowchart sistem penggajian secara teori. .return form, contoh flowchart dalam kehidupan sehari hari, contoh flowchart sederhana, contoh flowchart pembelian barang, contoh flowchart program, contoh flowchart dan penjelasannya, contoh flowchart sistem, contoh flowchart akuntansi, contoh flowchart perpustakaan

System flowchart dapat didefinisikan sebagai bagan yang menunjukkan arus pekerjaan secara keseluruhan dari sistem. .return form, contoh flowchart dalam kehidupan sehari hari, contoh flowchart sederhana, contoh flowchart pembelian barang, contoh flowchart program, contoh flowchart dan penjelasannya, contoh flowchart sistem, contoh flowchart akuntansi, contoh flowchart perpustakaan Contoh flowchart lengkap, seperti flowchart dokumen, sistem, program dan dilengkapi dengan berbagai kasus yang memudahkan untuk dipelajari. Flowchart ini menunjukkan suatu alur kerja yang sedang dikerjakan dalam suatu sistem secara keseluruhan. Dengan begitu, flowchart dapat membantu untuk memberikan solusi terhadap masalah yang bisa saja terjadi dalam.

Membuat Data Flow Diagram Level Context dan Level 0 untuk ...
Membuat Data Flow Diagram Level Context dan Level 0 untuk ... from 3.bp.blogspot.com
Dilanjutkan dengan sort program dari sistem penggajian yang berupa data dari time card dan disimpan dalam sebuah database sort workfile. Mulyadi dalam bukunya sistem akuntans mendefinisikan gaji (salary) sebagai pembayaran atas penyerahan jasa yang dilakukan oleh karyawan yang mempunyai jenjang jabatan manajer dan dibayarkan secara perbulan. Sistem penggajian karyawan pada perusahaan daerah air minum (pdam) kabupaten kudus tugas akhir. Biasanya, seorang analis sistem menggunakan flowchart sebagai bukti dokumentasi untuk menjelaskan gambaran logis sebuah sistem yang akan dibangun kepada programmer. Flowchart sistem juga memiliki fungsi untuk menjelaskan setiap urutan dari berbagai prosedur terstruktur yang dilakukan sebuah sistem. Gambar v.5 flowchart sistem akuntansi penggajian karyawan pns (lanjutan iv). Contoh flowchart sistem antrian rumah sakit dalam pemberharuan demikian informasi kami terkait simbol simbol flowchar dan kegunaanya serta. Pengertian flowchartflowchart adalah sebuah jenis diagram yang mewakili aliran kerja suatu sistem, atau dapat mewakili algoritme yang menampilkan.

Contoh flowchart program anda ingin tahu flowchart yang baik seperti apa?

Flowchart sistem hanya bisa berproses baik secara online maupun offline dan terpisah dari komputer, contohnya adalah kalkulator dan mesin kasir. Dengan begitu, flowchart dapat membantu untuk memberikan solusi terhadap masalah yang bisa saja terjadi dalam. You need to draw the professional flowcharts? Flowchart process ( bagan alir proses ). Flowchart ini menunjukkan suatu alur kerja yang sedang dikerjakan dalam suatu sistem secara keseluruhan. Sistem penggajian untuk karyawan non pns a. Lampiran 1 flowchart prosedur penjualan. Contoh flowchart program anda ingin tahu flowchart yang baik seperti apa? Kelompok 1 informasi proses bisnis. Berikut contoh flowchart pada sistem informasi penggajian : Coba simak beberapa contoh flowchart yang ada di artikel kami ini. Flowchart sistem juga memiliki fungsi untuk menjelaskan setiap urutan dari berbagai prosedur terstruktur yang dilakukan sebuah sistem. Pengertian flowchartflowchart adalah sebuah jenis diagram yang mewakili aliran kerja suatu sistem, atau dapat mewakili algoritme yang menampilkan.

Kode 5151 menerangkan kode slip bukti kas keluar yang digunakan untuk penggajian karyawan contoh sistem penggajian. Transaksi penggajian karyawan menjadi lebih mudah, aman dan praktis.

Posting Komentar

Lebih baru Lebih lama